网站公告: 河北资源环境职业技术学院

职教资讯

职教资讯

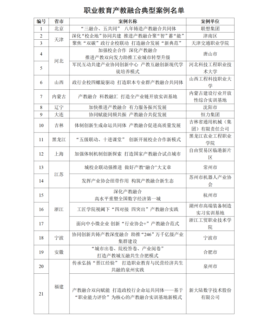
国家发展改革委发布50个职业教育产教融合典型案例

文章来源:未知    时间:2023-06-25

            6月20日,在全国职业教育产教融合经验交流现场会上,国家发展改革委发布了50个职业教育产教融合典型案例。

      典型案例共分为城市、企业、职业院校、实训基地、行业协会等五大类,每个案例既有实践内容,又有理论剖析,既从思路上启发,又从模式上借鉴,系统呈现了党的十八大以来,我国职业教育产教融合取得的突出成就,形成了一批可复制可推广的成果,为全国职业教育产教融合高质量发展提供了示范经验。




作者:admin

事业单位

地址:石家庄市中山西路901号 电话:0311-83632884 邮箱:hbdzzd@163.com
Copyright © 2018-2019 河北资源环境职业技术学院 版权所有 备案号:冀ICP备06016259号 事业单位冀公网安备13010402003074号